免费找女人联系电话,初中生50元3小时电话,全国可约可空降平台下载安装,卖的学生的电话
首页
关于我们
集团概况
领导班子
组织架构
公司荣耀
通知公告
集团要闻
子公司动态
主营业务
重点项目
住宅项目
品质园区
金融服务
资产租赁
招商引资
集团党建
联系我们
通知公告
当前位置:
首页
>
通知公告
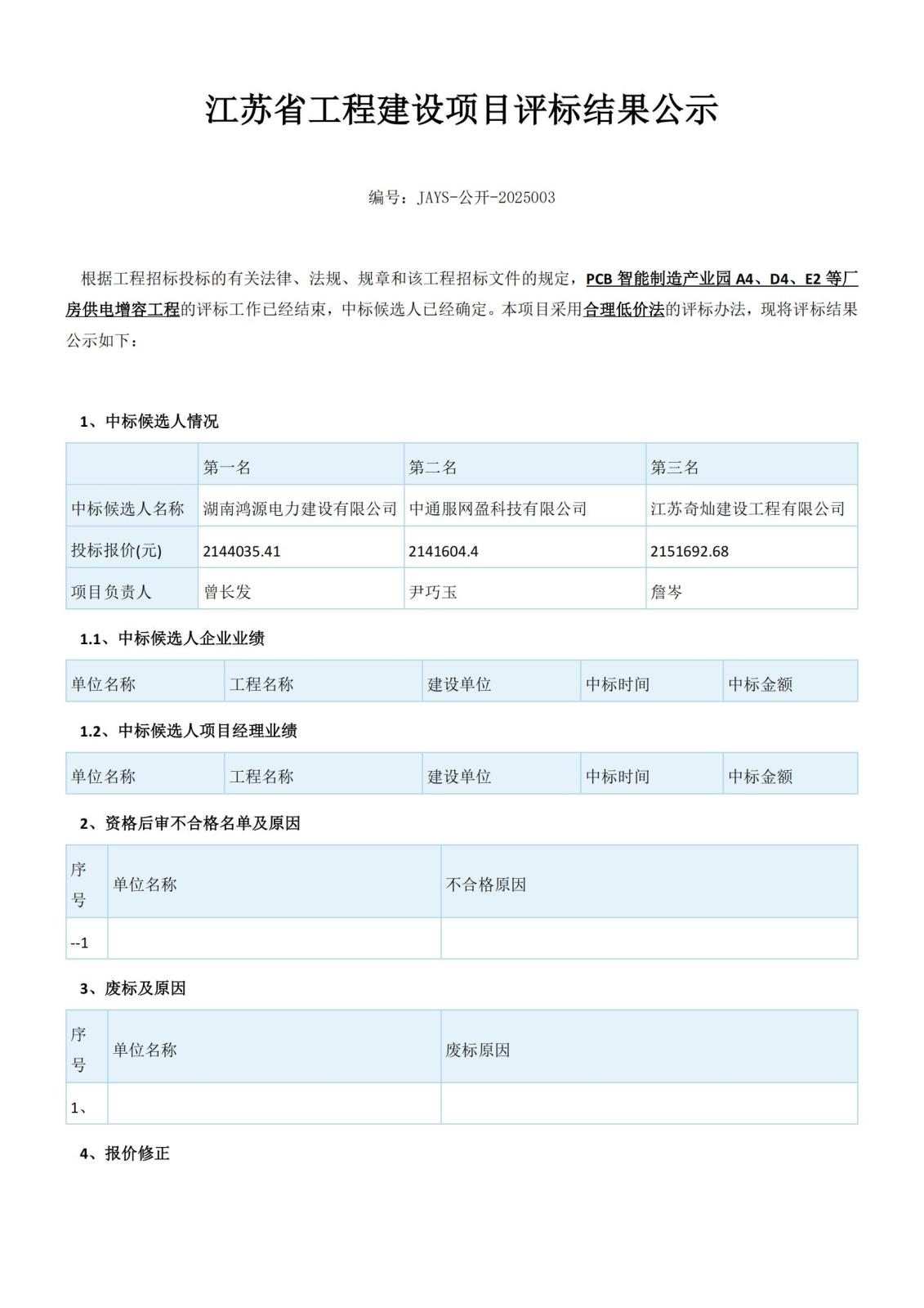
江苏省工程建设项目评标结果公示
发布日期:2025-04-16 访问统计数量:
次
上一篇:
汇金云谷秩序维护外包服务采购项目招标公告
下一篇:
淮安新区物业管理有限公司电梯年度检测服务采购项目中标(成交)结果公告
电话: 0517-83716099
传真: 0517-83716099
网址: www.5x33b.cn/
地址: 江苏省淮安经济技术开发区富誉路3号
邮箱: kfkgvip@163.com
邮编: 223000
集团公众号
扫码关注
版权所有:淮安市开控实业投资发展集团有限公司 备案号: 苏ICP备13047351号
网站建设技术支持:江苏冲浪软件科技有限公司
主站蜘蛛池模板:
栾城县
|
江门市
|
瑞安市
|
湘西
|
靖安县
|
湘阴县
|
江油市
|
双江
|
香港
|
平乐县
|
金阳县
|
宜丰县
|
泾阳县
|
庆云县
|
安达市
|
荔波县
|
禹州市
|
华阴市
|
东宁县
|
河源市
|
广灵县
|
特克斯县
|
边坝县
|
绥中县
|
东源县
|
博白县
|
乐东
|
汾西县
|
酉阳
|
承德市
|
巴塘县
|
水富县
|
尖扎县
|
扎鲁特旗
|
乌兰浩特市
|
凤庆县
|
黄浦区
|
新干县
|
洪江市
|
高碑店市
|
嵊泗县
|